Yellow Paper
1. Introduction
Blockmaze is a modular blockchain protocol designed to support the issuance, governance and full lifecycle management of regulated real-world assets across sovereign jurisdictions.
The protocol is implemented as a Layer-0 blockchain stack. It is capable of supporting:
- Native execution on Layer-0
- Dedicated execution environments, such as rollups or sovereign chains
while maintaining unified governance, security anchoring and auditability across all execution contexts.
This Yellow Paper defines the technical architecture, protocol mechanics, consensus model, execution semantics and governance logic of the Blockmaze blockchain. The document avoids marketing claims and descriptive abstractions. It focuses strictly on deterministic and verifiable protocol behavior, enabling independent validation, auditability and formal reasoning.
The document avoids marketing claims and descriptive abstractions. It focuses strictly on deterministic and verifiable protocol behavior, enabling independent validation, auditability and formal reasoning.
2. Design Philosophy and Goals
Blockmaze is designed around a set of explicit protocol principles that constrain how the system behaves.
Deterministic Finality
All confirmed blocks are final once committed. Probabilistic confirmations and chain reorganizations are not acceptable in environments where regulated assets require legal certainty and settlement finality. This guarantees that once a transaction is confirmed, it cannot be reversed without violating consensus safety assumptions.
This guarantees that once a transaction is confirmed, it cannot be reversed without violating consensus safety assumptions.
Governance-First Design
Asset issuance, lifecycle events, and protocol-level changes are governed through on-chain mechanisms with explicit rules. No asset creation, modification, or destruction occurs implicitly. All state-changing actions follow governance-defined authorization paths.
No asset creation, modification, or destruction occurs implicitly. All state-changing actions follow governance-defined authorization paths.
Modular Execution
Execution environments are decoupled from consensus. Consensus establishes ordering and finality, while execution environments process application logic. This separation allows multiple execution models to coexist without weakening security guarantees.
Sovereign Extensibility
Organizations, enterprises, or jurisdictions may operate dedicated execution environments without fragmenting governance. While execution may occur in separate environments, governance authority and settlement anchoring remain unified at Layer-0.
While execution may occur in separate environments, governance authority and settlement anchoring remain unified at Layer-0.
Auditability by Design
Every critical protocol action emits deterministic on-chain events and transitions through a well-defined state machine. This enables full historical traceability, reproducibility, and independent verification of protocol behavior.
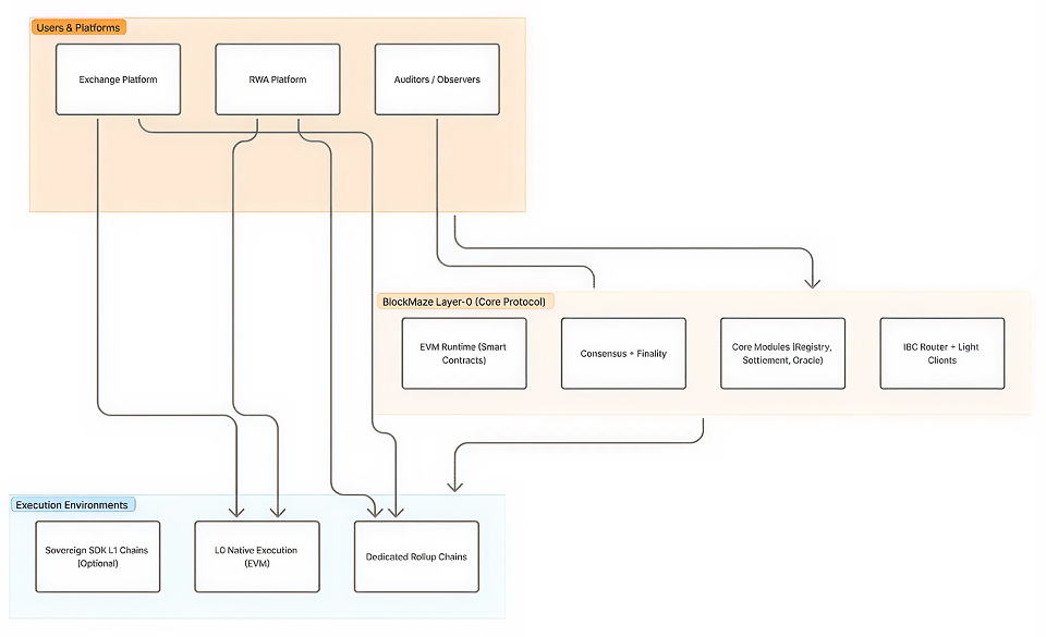
3. High-Level Architecture
Blockmaze follows a layered protocol architecture, where each layer has clearly defined responsibilities and trust boundaries.
Architectural Layers
Layer-0 (Core Protocol Layer)
Layer-0 is the authoritative control and coordination layer of the system.
It is responsible for:
- Consensus and block finality
- EVM/SDK Execution Layer
- Governance coordination
- Chain and execution environment registry
- Oracle validation
- Interoperability coordination
Layer-0 acts as the root of trust for all execution environments connected to the protocol.
Execution Layers
Execution layers are environments where application logic and RWA token logic are processed.
These environments may be:
- EVM-based or
- SDK-based, depending on use case requirements
Execution layers do not define governance authority. They execute logic, while Layer-0 enforces legitimacy, settlement, and control.
4. Layer-0 Core Protocol
Role of the Layer-0 Core Protocol
The Blockmaze Layer-0 (L0) Core Protocol serves as the root coordination, settlement, and governance layer of the ecosystem. Layer-0 is not an application execution chain. It functions as a control and trust layer that enforces correctness, legitimacy, and finality across all execution environments connected to the protocol. All Real-World Asset (RWA) issuance decisions derive authority from Layer-0, regardless of whether execution occurs directly on L0 or within a rollup or sovereign execution environment.
The Layer-0 protocol enforces the following functions:
- Chain registration and lifecycle management
- Settlement anchoring for rollups
- Oracle data integrity
- Global consensus and finality
- Governance decisions
- Economic security
Layer-0 Functional Responsibilities
The Layer-0 protocol is responsible for a set of non-delegable functions. These responsibilities cannot be transferred to execution environments or external systems.
Consensus Finality
- Maintains a single canonical ordering of blocks
- Provides immediate finality with no chain reorganizations
Governance Coordination
- DAO-driven approval of RWA issuance
- Proof-of-Reserve (PoR) challenge resolution
- Governance of registry entries and protocol parameters
Execution Environment Orchestration
- Supports native EVM execution on Layer-0
- Anchors external execution environments, such as rollups
Interoperability
- Handles IBC routing and cross-chain state signaling
Chain Registry
- Maintains a canonical record of all execution environments
- Stores jurisdictional metadata and operational status
Economic Security
- Enforces validator staking and slashing rules
- Manages governance token economics
Layer-0 Modular Architecture
The Blockmaze Layer-0 protocol is implemented using Cosmos SDK modules, augmented with an EVM execution environment.
This modular architecture allows protocol functionality to be composed from well-defined modules while maintaining deterministic behavior and upgrade control through governance.
Chain Registry Module (Protocol Control Plane)
The Chain Registry is a protocol-level module that maintains authoritative metadata for all execution environments connected to Blockmaze.
Each registry entry includes:
- Chain identifier
- Execution type (Layer-0 native, rollup, or sovereign)
- Jurisdiction tag
- Virtual machine type (EVM or WASM)
- Settlement anchoring mode
- Operational status
The Chain Registry is append-only and governance-controlled.
No execution environment may participate in the Blockmaze ecosystem without a valid registry entry.
5. Consensus Mechanism
Consensus Design Goals
The consensus layer of Blockmaze is designed to satisfy a fixed set of invariants that are mandatory for regulated asset systems. The consensus mechanism ensures:
- Safety: No two conflicting states can be finalized
- Liveness: The chain continues progressing under partial faults
- Finality: Once committed, blocks are irreversible
- Determinism: Identical inputs always produce identical outcomes
These properties eliminate rollback risk and ensure predictable settlement, which is required for regulated real-world assets.
Consensus Algorithm
Blockmaze uses a Byzantine Fault Tolerant Proof-of-Stake (PoS) consensus derived from CometBFT. Key characteristics include:
- A validator set weighted by bonded BMZ stake
- Tolerance of up to (n-1)/3 Byzantine voting power
- Immediate block finality upon consensus
- Round-based voting for block proposal and commitment
This model provides deterministic finality while maintaining fault tolerance under adversarial conditions.
Validator Lifecycle
Validators participate directly in consensus by performing the following actions:
- Proposing blocks
- Voting on proposed blocks
- Committing finalized blocks
Validator responsibilities include:
- Maintaining high uptime
- Correct propagation of votes
- Honest participation in all consensus rounds
These responsibilities are enforced through protocol rules and economic penalties.
Slashing Conditions
Validators may be subject to slashing for the following violations:
- Double signing
- Extended downtime
- Submission of invalid protocol attestations
Slashing penalties are proportional to both the validator's bonded stake and the severity of the violation.
6. Execution Environment
Execution Model Overview
Blockmaze adopts a multi-runtime execution model in which transaction execution is decoupled from consensus.
Execution occurs after the block proposal but before the final commit. This ensures that state transitions are deterministic and that all validators apply identical execution results before finalizing a block.
Supported Execution Runtimes
Blockmaze supports two execution environments.
Slashing Conditions
The EVM runtime supports:
- Solidity smart contracts
- DAO governance contracts
- Token factories and compliance logic
WASM / SDK Runtime
The WASM and SDK runtime supports:
- Native protocol modules
- Chain registry logic
- Settlement logic
- Oracle processing
Each runtime is designed to execute within deterministic constraints.
Deterministic Execution Guarantees
The execution environment enforces the following guarantees:
- Transactions are processed sequentially within each block
- Gas metering is enforced per runtime
- State changes are applied atomically
- Failed transactions revert without side effects
All execution is deterministic and fully replayable across nodes.
Native vs Rollup Execution
Execution may occur:
- Directly on Layer-0 through native EVM execution, or
- On a registered rollup chain
In both cases:
- Governance decisions originate from Layer-0
- Settlement and issuance events are anchored to Layer-0
7. Economics
Economic Objectives
The economic design of Blockmaze aims to
- Secure the protocol
- Incentivize honest participation
- Penalize malicious behavior
- Support long-term sustainability
Economic mechanisms are designed to reinforce correct protocol behavior.
Native Token (BMZ)
BMZ is the native economic and staking token of the protocol.
Primary uses include:
- Validator staking
- Slashing collateral
- Transaction fee payment
- Protocol-level incentives
BMZ supply dynamics are governed by:
- Governance-approved parameters
- Staking mechanics
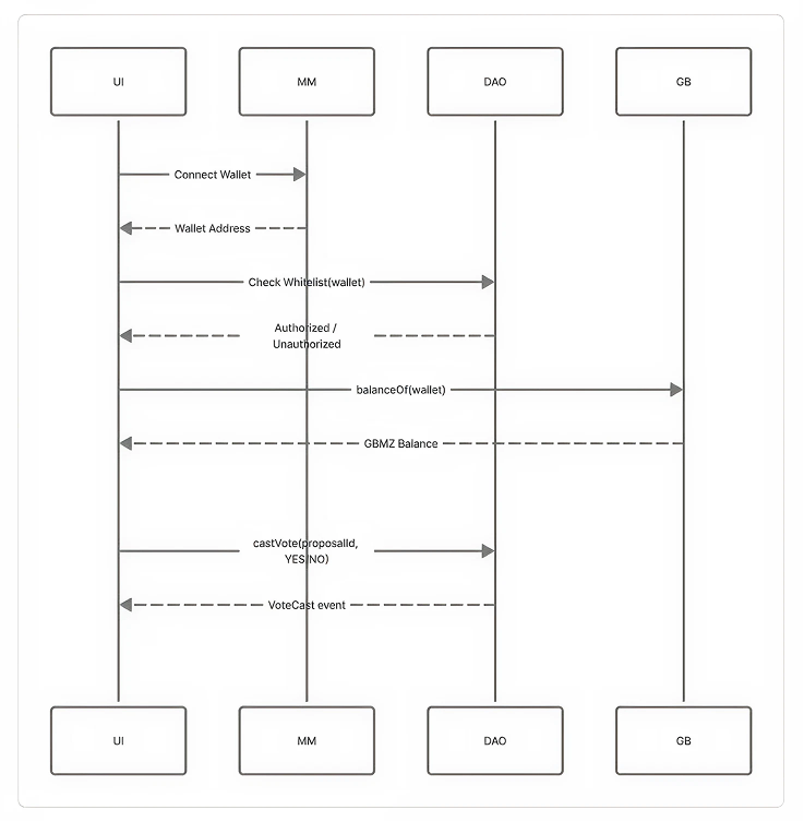
Governance Token (GBMZ)
GBMZ is a governance representation of BMZ with restricted transfer properties.
Mechanism:
- BMZ is locked in a staking contract
- GBMZ is minted on a 1:1 basis
- A 15-day lock-in period is enforced
- GBMZ is burned upon unstaking
GBMZ does not represent economic yield. It represents governance weight only.
Quadratic Voting Economics
Voting power is calculated using the formula:
Voting Power = √(GBMZ balance at snapshot)
This design ensures:
- Diminishing marginal influence
- Resistance to plutocratic capture
- Stable governance outcomes
Voting does not consume GBMZ tokens.
Validator Incentives
Validators earn:
- Block rewards
- Transaction priority fees
Validators risk:
- Slashing for protocol violations
- Loss of future rewards due to downtime
Fee Model
- Transactions include gas fees
- Fees are split between:
- Validators
- Protocol treasury, based on governance configuration
Fee parameters are fully governed on-chain.
Economic Security Summary
The economic security of the protocol relies on:
- BMZ-backed validator stakes
- Governance-controlled issuance
- Explicit and enforceable slashing rules
- Quadratic voting power dampening
Economic incentives are structured to favor honest participation and long-term operation.
8. State Model
Canonical Global State
Blockmaze maintains a single canonical global state at Layer-0.
This state includes:
- Account balances
- Smart contract storage
- Governance proposal records
- Chain registry metadata
- Rollup settlement records
- Oracle values
State is stored in a key-value store and versioned by block height.
State Determinism
The protocol enforces strict determinism:
- Transactions are processed sequentially
- Execution order is deterministic
- No non-deterministic system calls are allowed
- No off-chain dependencies are permitted during execution
Invariant:
Given the same initial state and block, all honest nodes produce the same resulting state.
State Immutability and Finality
Once a block is committed:
- State changes are immutable
- Historical state remains queryable
- Rollback is impossible without consensus failure
This property is required for legal certainty and regulatory audit trails.
9. Execution Networks for RWAs
Blockmaze supports two issuance paths for Real-World Assets.
Native Layer-0 Issuance
- RWA tokens deployed directly on the Layer-0 EVM
- Suitable for:
- Early-stage deployments
- Unified regulatory environments
Dedicated Rollup Chains
- Enterprise- or region-specific rollups
- Execution isolated from Layer-0
- State commitments anchored to Layer-0
Layer-0 governance remains authoritative in both cases.
10. Rollup Settlement Model
Rollup Characteristics:
- SDK-based execution
- Independent transaction processing
- Periodic batch commitments to Layer-0
Settlement Lifecycle
Layer-0 provides:
- Finality anchoring
- Audit trail
- Governance enforcement
11. Governance Architecture
Governance as a Protocol Primitive
Governance in Blockmaze is not an application feature. It is a first-class protocol component embedded into the Layer-0 architecture.
Governance controls:
- RWA issuance legitimacy
- Proof-of-Reserve validation
- Chain registry updates
- Enforcement actions
- Protocol parameters and upgrades
Dual Governance Layers
Blockmaze operates two coordinated governance layers.
Protocol Governance (Cosmos SDK Governance)
- Controls protocol upgrades
- Manages validator parameters
- Oversees registry-level changes
RWA Governance (DAO Smart Contracts)
- Controls issuance and asset lifecycle
- Manages Proof-of-Reserve challenges
- Enforces economic penalties
Dual Governance Layers
- Governance decisions are time-bound
- Governance decisions are deterministic
- Governance decisions are final once executed
- No off-chain override exists
12. DAO Governance Mechanism
Purpose of the DAO
The DAO acts as the issuance authority for Real-World Assets.
It ensures that:
- No asset is minted without approval
- Proof-of-Reserve submissions are reviewed
- Malicious issuers can be economically penalized
The DAO authorizes actions but does not execute token minting directly.
Actors
Governance Council
- Fixed set of whitelisted wallets
- Participate in voting
Issuers
- Enterprises submitting issuance requests
- Must stake proposal bonds
Protocol Contracts
- Consume DAO outcomes deterministically
Proposal Types
Minting Proposal
- Authorizes new RWA token issuance
- Voting window: 48 hours
Proof-of-Reserve Proposal
- Validates backing assets
- Silent acceptance model
- Voting window: 24 hours
Proposal Lifecycle
Voting Model
- Voting power = √(GBMZ balance at snapshot)
- One vote per wallet per proposal
- A vote cannot be changed or revoked
- Voting does not consume GBMZ
Quadratic voting ensures diminishing marginal influence.
Outcome Resolution Rules
Minting Proposals
- No votes → rejected
- Insufficient participation → rejected
Proof-of-Reserve Proposals
- No votes → auto-accepted
- Any valid challenge → rejected
Tie-breaking favors the most conservative outcome.
Economic Bonding and Penalties
Issuers stake BMZ bonds when submitting proposals.
Bond handling:
- Accepted → fully refunded
- Rejected → refunded
- Insufficient documentation → partially slashed
- Spam → fully slashed
Slashed bonds are routed to the protocol treasury.
Determinism and Auditability
The DAO guarantees:
- Deterministic outcome computation
- Explicit state transitions
- Complete event emission
- Machine-enforceable execution
No discretionary interpretation exists.
13. Token Issuance and Compliance
Issuance Flow
- Issuer submits proposal
- DAO approves issuance
- Token factory deploys RWA token
- Token listed on primary and secondary markets
Compliance Hooks
- Whitelisting
- Token-level freeze
- Jurisdiction tagging
- Supply caps
14. Interoperability
Interoperability Objectives
Interoperability in Blockmaze is a protocol-level capability, not an application add-on. It enables controlled, auditable, and governance-aware communication between Blockmaze Layer-0, its execution environments (native EVM and rollups), and external blockchain networks.
The interoperability layer must satisfy the following objectives:
- Deterministic cross-chain communication
- Governance-aware asset movement
- Clear trust boundaries between chains
- Auditable message and asset flows
- Preservation of regulatory and compliance guarantees
Blockmaze explicitly avoids free-form bridging that bypasses governance or compliance enforcement.
Interoperability Model Overview
Blockmaze adopts IBC (Inter-Blockchain Communication) as its primary interoperability protocol. Core characteristics:
- Permissionless transport layer
- Ordered and unordered packet delivery
- Cryptographic verification of counterpart chain state
- Light-client-based trust model
IBC is used for:
- Cross-chain token transfers
- Cross-chain state signaling
- Execution environment coordination
- Governance outcome propagation
Interoperability Domains
Interoperability in Blockmaze is divided into four domains with explicit boundaries.
Layer-0 ↔ Execution Chains
- Layer-0 acts as the coordination and governance authority
- Execution chains consume governance decisions from Layer-0
- Execution chains may publish settlement or issuance signals back to Layer-0
Execution Chain ↔ Execution Chain
- Direct execution-to-execution communication is not permitted in Phase-1
- All coordination must route through Layer-0
- This prevents fragmented governance or bypass attacks
Layer-0 ↔ External Chains
- IBC channels may be established with external Cosmos-based networks
- Used for
- Asset transfers
- Oracle data ingestion (future)
- Ecosystem integrations
Rollup ↔ External Chains
- Not supported directly
- Must route via Layer-0 anchoring
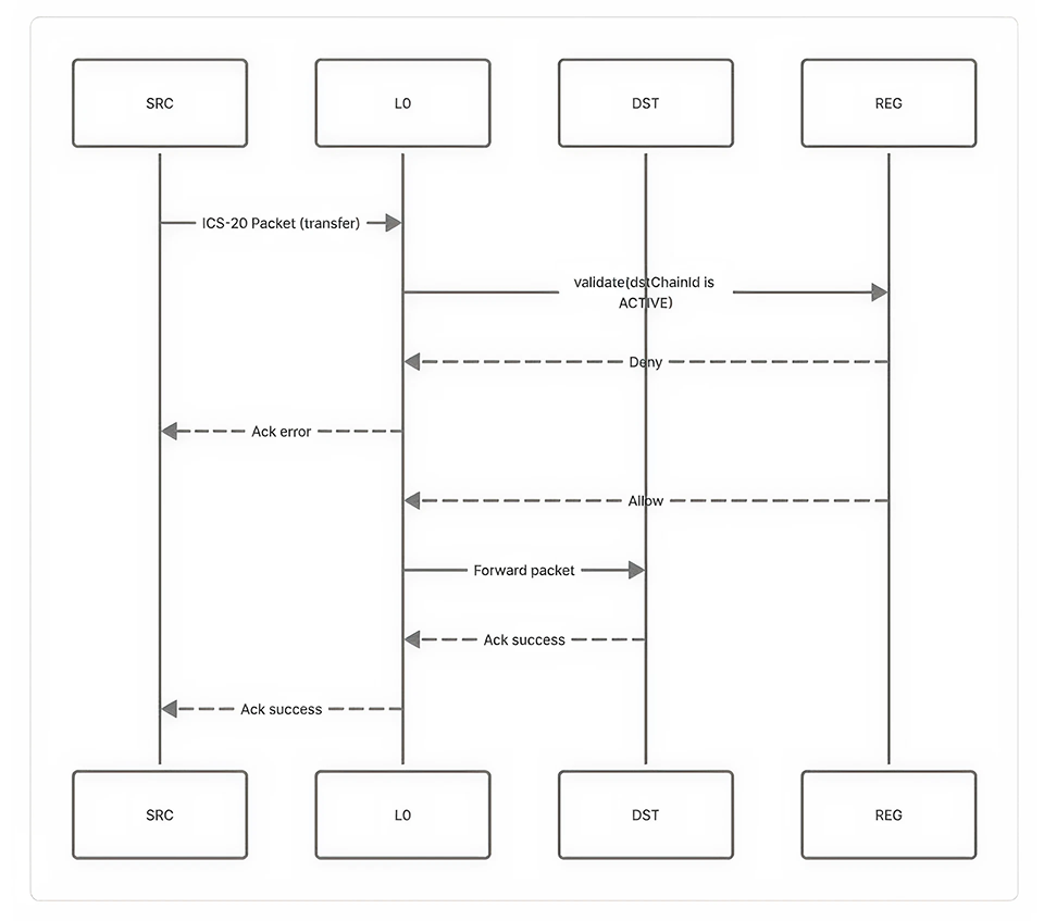
Cross-Chain Token Transfers
Blockmaze adopts IBC (Inter-Blockchain Communication) as its primary interoperability protocol.
IBC Token Transfer (ICS-20)
Blockmaze supports standard ICS-20 transfers with protocol-level constraints.
Transfer characteristics:
- Source chain locks or escrows tokens
- Destination chain mints voucher representation
- Packet acknowledgements ensure delivery integrity
RWA-Specific Transfer Restrictions
For RWA tokens:
- Transfers may be restricted by governance rules
- Jurisdiction or compliance flags may block transfers
- Token contracts may require
- whitelisted destination chains
- verified counterpart execution environments
Invariant:
No RWA token may be transferred cross-chain without satisfying destination chain compliance requirements.
Chain Registry Integration
Interoperability is tightly coupled with the Chain Registry module.
Before establishing an IBC channel:
- Both chains must be registered
- The chain type and execution VM must be known
- Jurisdiction and compliance metadata must be validated
This prevents:
- Unauthorized chains from interacting
- Governance bypass via rogue networks
Security Considerations in Interoperability
Trust Assumptions:
- Each IBC connection relies on verified light clients
- Misbehavior on one chain does not compromise others
- Layer-0 remains the root trust anchor
Failure Modes:
- Packet timeout → automatic rollback
- Channel closure → governance intervention
- Invalid packet → rejection and event emission
15. Security Model
Security Objectives
The Blockmaze protocol secures regulated financial assets by prioritizing determinism, fault isolation, and governance correctness over throughput.
Protocol Security Guarantees
The protocol guarantees:
- Consensus safety
- Execution determinism
- Governance integrity
- Economic accountability
- Auditability
Consensus-Level Security
Security at the consensus layer is provided by:
- BFT guarantees from CometBFT
- Stake-weighted validator voting
- Immediate finality
Invariant:
Once finalized, a block cannot be reverted without violating BFT assumptions.
Execution-Level Security
Execution security is enforced through:
- Deterministic execution engines (EVM and WASM)
- Gas-metered computation
- Reversion of failed transactions with no side effects
- Atomic state commits per block
All execution occurs before consensus commit.
Governance Security
Governance security is enforced through:
- Whitelisted governance council wallets
- Snapshot-based quadratic voting
- Strict proposal lifecycles
- Immutable proposal parameters
Governance outcomes are machine-enforced.
16. Upgrade and Evolution
Upgrade and Evolution
- Protocol upgrades via governance
- No silent forks
- Versioned modules
- Backward-compatible state transitions where possible
